
【及早治療】認知障礙症初期徵狀易忽略 全球每3秒就有1人確診
根據香港認知障礙症協會的資料顯示,現今全球每3秒,就有1人確診認知障礙症;本港每10名70歲或以上的長者中,便有1名認知障礙症患者,85歲以上患病的比率更達三分之一,可見情況不可忽視。

而患上認知障礙症有不同成因和分類,當中包括:
- 阿茲海默症 (Alzheimer’s Disease)
- 血管性認知障礙症 (Vascular Dementia)
- 額顳葉認知障礙症 (Frontotemporal Dementia)
- 亨廷頓舞蹈症 (Huntington’s Disease)
- 其他成因: 包括腦部創傷、缺乏維生素和荷爾蒙、精神問題和病毒感染等

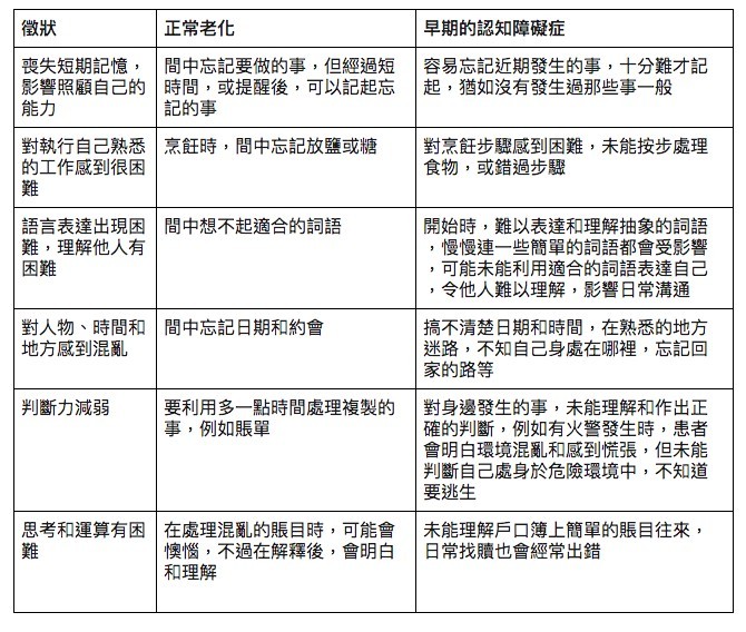
不過,早期的認知障礙症患者的徵狀,和一般正常老化的長者出現的問題十分相似,以致很多人容易忽略,因而錯過接受診斷和治療的黃金時期。


根據香港認知障礙症協會的短片,張小姐的母親患有認知障礙症,當時張媽媽經歷一次跌倒後,記憶大不如前,之後更不認得親人,後來才確診病症。而李先生也在網站影片-《我的老人癡呆症母親》中,分享母親的患病經歷,李生生指母親並沒有像一般病人般心情煩躁,反而經常面帶微笑,但家人卻發現媽媽東西經常不見了,覺得奇怪並沒為意;後來媽媽不能進食固體食物後,慢慢不認得兒子,才確診患上認知障礙症。可見,認知障礙症初期的病徵十分容易忽略,也代表十分容易錯過黃金的治療時間。
而協會建議長者可以多做健腦八式,預防大腦衰退:
假如你擔心家中長者患有認知障礙症,可以致電香港認知障礙症協會2338 1120或社會福利署的護老者支援中心2558 1623等機構,尋求協助。
Text : UrbanLife Editorial
Photos : UrbanLife Editorial




